Pipeline graphs#

To help visualize the steps of Data Release Processing (DRP), the pipeline graphs below illustrate data products (gray boxes) and Pipeline Tasks (teal boxes). They are divided into “stages” such that each stage finishes with all the analysis needed to vet it and move onto the next one. For simplicity, all DRP tasks designed to compute metrics and make plots are omitted.

Note

Not every data product shown is part of DP1! These pipeline graphs are a representation of most tasks in the LSSTComCam DRP pipeline at the time DP1 was processed. They illustrate how different data products and tasks relate to one another, and are not a definitive record of all processing steps performed.

Stage 1#

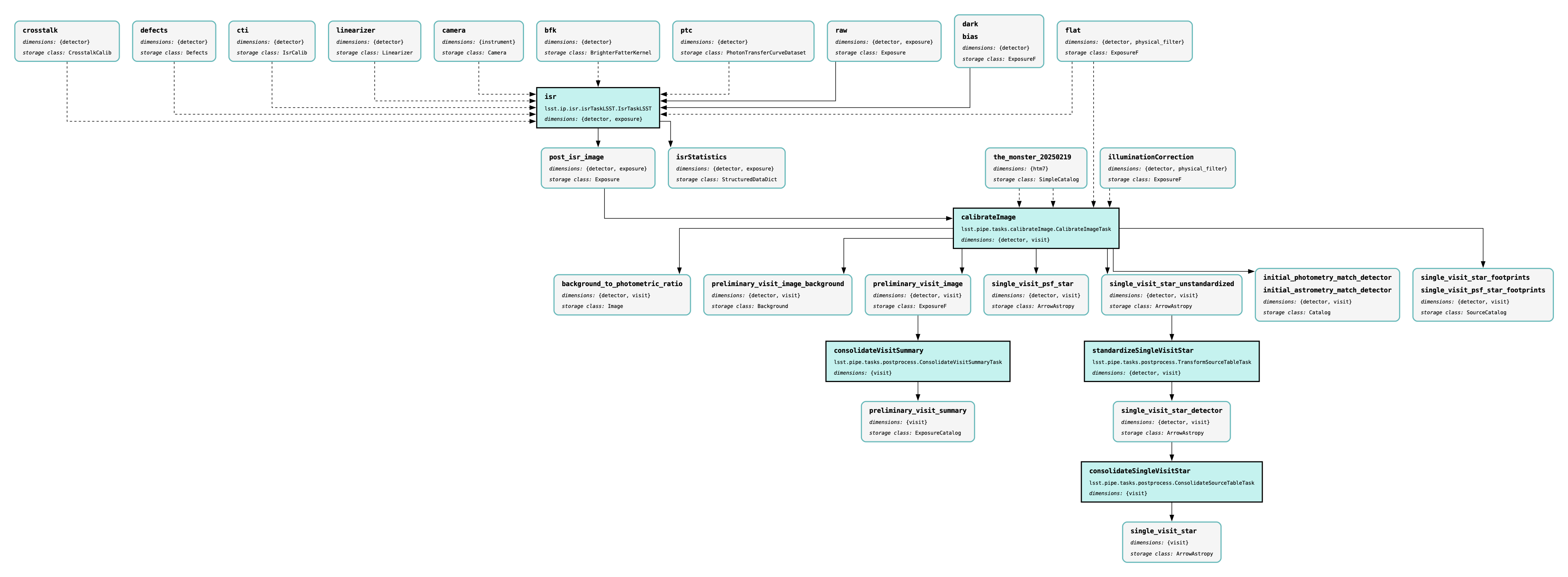
Stage 1 is ISR, preliminary single-detector calibrations, and analysis on those (which includes matching across visits).

Pipeline graph of DP1 DRP stage1, showing single visit processing steps

Figure 1: Pipeline graph of DP1 DRP Stage 1, showing single visit processing steps.#

Download the PDF for Stage 1.

Stage 2#

Stage 2 is multi-visit and full-visit recalibration.

Pipeline graph of DP1 DRP Stage 2, showing recalibration steps

Figure 2: Pipeline graph of DP1 DRP Stage 2, showing recalibration steps.#

Download the PDF for Stage 2.

Stage 3#

Stage 3 is coaddition and coadd processing, which results in the object table.

Pipeline graph of DP1 DRP Stage 3, showing coaddition steps

Figure 3: Pipeline graph of DP1 DRP Stage 3, showing coaddition steps.#

Download the PDF for Stage 3.

Stage 4#

Stage 4 uses information from stage 3 to create visit-level final source catalogs and do difference imaging and forced photometry.

Pipeline graph of DP1 DRP Stage 4, showing variability measurement steps

Figure 4: Pipeline graph of DP1 DRP Stage 4, showing variability measurement steps.#

Download the PDF for Stage 4.